FeistelCipher
Encrypted integer IDs using Feistel cipher
Database Support: PostgreSQL only (uses PostgreSQL triggers and functions)
Why?
Problem: Sequential IDs (1, 2, 3...) leak business information:
- Competitors can estimate your growth rate
-
Users can enumerate resources (
/posts/1,/posts/2...) - Total record counts are exposed
Common Solutions & Issues:
- UUIDs: Strong uniqueness, but values differ across seed runs and are often too long for URLs (
/posts/550e8400-e29b-41d4-a716-446655440000) - Random integers: Shorter than UUIDs, but introduce collision risk and extra generation complexity
This Library's Approach:
- Store sequential integers internally
- Expose encrypted integers externally (non-sequential, unpredictable)
-
Deterministic cipher core: the same
seqvalue always maps to the same encrypted data component - Automatic encryption via database trigger
- Adjustable bit size per column
- Time-based prefix for PostgreSQL incremental backup optimization
If you need fully stable IDs across seed runs/environments, use
time_bits: 0so IDs are generated from the ciphered data component only.
Installation
Using Ash Framework?
If you're using Ash Framework, use
ash_feistel_cipherinstead! It provides a declarative DSL to configure Feistel cipher encryption directly in your Ash resources.For plain Ecto users, continue below.
Using igniter (Recommended)
mix igniter.install feistel_cipherManual Installation
# mix.exs
def deps do
[{:feistel_cipher, "~> 1.1"}]
endThen run:
mix deps.get
mix feistel_cipher.installâ ïļ
mix feistel_cipher.installis provided by Igniter. If your project does not use Igniter, create a migration manually and callFeistelCipher.up_v1_functions/1inupandFeistelCipher.down_v1_functions/1indown.
Installation Options
Both methods support the following options:
--repoor-r: Specify an Ecto repo (optional if auto-detection finds one)--functions-prefixor-p: PostgreSQL schema prefix (default:public)--functions-saltor-s: Cipher salt constant, max 2^31-1 (default: randomly generated)
â ïļ Security Note: A cryptographically random salt is generated by default for each project. This ensures that encryption patterns cannot be analyzed across different projects. Never use the same salt across multiple production projects.
Fun Fact: Notice the timestamp
19730501000000in the migration file generated during installation? That's May 1, 1973 - the day Horst Feistel published his groundbreaking paper at IBM, introducing the cipher structure that powers this library. We thought it deserved a permanent timestamp in your database history! ð
Upgrading from v0.x
See UPGRADE.md for the migration guide.
Usage Example
1. Create Migration
defmodule MyApp.Repo.Migrations.CreatePosts do
use Ecto.Migration
def up do
create table(:posts) do
add :seq, :bigserial
add :title, :string
end
# 1 day buckets
execute FeistelCipher.up_for_v1_trigger("public", "posts", "seq", "id",
time_bucket: 86400
)
end
def down do
execute FeistelCipher.down_for_v1_trigger("public", "posts", "seq", "id")
drop table(:posts)
end
end2. Define Schema
defmodule MyApp.Post do
use Ecto.Schema
# Hide seq in API responses
@derive {Jason.Encoder, except: [:seq]}
schema "posts" do
field :seq, :id, read_after_writes: true
field :title, :string
end
end
The read_after_writes: true option tells Ecto to fetch the seq value after INSERT (since it's generated by the database).
Now when you insert a record, seq auto-increments and the trigger automatically sets id = [time_prefix | feistel_cipher_v1(seq)]:
%Post{title: "Hello"} |> Repo.insert!()
# => %Post{id: 8234567890123, seq: 1, title: "Hello"}
# In API responses, only id is exposed (seq is hidden)Security Note: Keep seq internal. Only expose id in APIs to prevent enumeration attacks.
Backfilling Existing Rows
When you add a new encrypted column to a table that already has data, use
backfill_for_v1_column/5 to fill rows that were inserted before the trigger
existed.
def up do
alter table(:posts) do
add :public_id, :bigint, default: -1
end
execute FeistelCipher.up_for_v1_trigger("public", "posts", "seq", "public_id",
time_bits: 0,
data_bits: 32
)
execute FeistelCipher.backfill_for_v1_column("public", "posts", "seq", "public_id",
time_bits: 0,
data_bits: 32
)
end
Backfill uses an internal sentinel value of -1, which is safe because
FeistelCipher only emits non-negative integers.
ID Structure
The generated ID has the structure [time_bits | data_bits]:
âââââââââââââââââââŽâââââââââââââââââââââââââââââââââââââââââââ
â time_bits â data_bits â
â (15 bits) â (38 bits) â
â time prefix â feistel_cipher_v1(seq) â
âââââââââââââââââââīâââââââââââââââââââââââââââââââââââââââââââ- time_bits (upper): Derived from current time. Rows created in the same time bucket share the same prefix, clustering them on nearby PostgreSQL pages.
- data_bits (lower): The sequential value encrypted with Feistel cipher.
Why Time Prefix?
PostgreSQL incremental backups (e.g., pg_basebackup with WAL, pgBackRest) back up entire pages (8KB blocks). Without a time prefix, Feistel cipher distributes IDs uniformly across all pages â meaning each new row touches a different page, and incremental backups become as large as full backups.
With a time prefix, rows from the same time bucket land on nearby pages, so incremental backups only need to capture the recently-modified pages.
When to Use Time Prefix (time_bits > 0)
Use a time prefix when you want write locality and smaller incremental backups on large/high-write tables.
-
Example:
events,logs,orders,messagestables that receive continuous inserts. -
Typical config:
time_bits: 15,time_bucket: 86400(daily, default) or3600(hourly for tighter locality windows). -
With
time_bits: 15,time_bucket: 86400, andencrypt_time: false, the time prefix wraps after about 89 years 9 months.
When NOT to Use Time Prefix (time_bits: 0)
Disable time prefix when you only need opaque IDs and don't need backup/page-locality optimization.
-
Example: small reference tables (
countries,roles,currencies) or low-write admin/config tables. -
Also useful when you want the simplest mode:
id = feistel_cipher_v1(seq)with no time component.
Trigger Options
up_for_v1_trigger/5 takes 4 positional arguments and an options keyword list:
-
Positional arguments:
prefix,table,from,to - Options:
â ïļ Important: Parameter changes should be handled as explicit migrations. Some options (like
time_bits/time_bucket/encrypt_time) can be changed technically, but old/new IDs will use different semantics. Core cipher options (data_bits/key/rounds) should be treated as immutable in-place.
time_bits: Time prefix bits (default: 15). Set to 0 for no time prefixtime_bucket: Time bucket size in seconds (default:86400)-
Example:
86400for 1 day (default),3600for 1 hour - Rows inserted within the same bucket share the same time prefix
-
Example:
time_offset: Time offset in seconds applied before bucket calculation (default:0)-
Formula:
time_value = floor((epoch + time_offset) / time_bucket) - Sign convention: positive values move the boundary earlier in local time; negative values move it later
-
Example:
time_bucket: 86400,time_offset: 21600shifts daily boundary from00:00 UTCto18:00 UTC(03:00 KST) - Use this when business day boundaries differ from UTC midnight, or when multiple countries need a stable operational cutover time
-
Formula:
encrypt_time: Whether to encrypt the time prefix with Feistel cipher (default:false)false: Time prefix may reflect recent bucket progression, but it is not a globally orderable timestamptrue: Time prefix is encrypted (hides time patterns, but same-bucket rows still share prefix).time_bitsmust be even
data_bits: Data cipher bits (default: 38, must be even)- Choose different sizes per column: Unlike UUIDs (fixed 16 bytes), tailor each column's ID length
- Example: User ID = 32 bits (~4B values), Post ID = 40 bits (~1T values)
-
Input values in
frommust fit this range (0..2^data_bits-1), or INSERT/UPDATE fails with a database error
rounds: Number of Feistel rounds (default: 16, min: 1, max: 32)- Default 16 provides good security/performance balance
- Note: Diagrams and proofs in this README use 2 rounds for simplicity
- More rounds = more secure but slower
- Odd rounds (1, 3, 5...) and even rounds (2, 4, 6...) are both supported
key: Encryption key (auto-generated if not specified)functions_prefix: Schema where cipher functions reside (default:public)
Constraints:
time_bits + data_bitsmust be âĪ 63 whenencrypt_time: false, and âĪ 62 whenencrypt_time: truetime_bitsmust be even whenencrypt_time: truedata_bitsmust be even
â ïļ You cannot reliably compare IDs by
time_bitsalone to determine temporal order. Becausetime_value = floor(now / time_bucket) mod 2^time_bits, the prefix wraps aftertime_bucket * 2^time_bitsseconds. This feature is intended to improve PostgreSQL incremental backup locality, not to provide UUIDv7-style global time ordering.
Why time_offset Exists
time_bucket alone uses UTC-based boundaries. For daily buckets, that means bucket changes at UTC midnight, which may split a local business day at awkward local times (for example, evening in the Americas or early morning in Europe).
time_offset lets you align bucket boundaries to your operational day (for example, 03:00 local cutover) without changing time_bucket size. This improves practical continuity for time-prefix clustering, especially when encrypt_time: true is enabled and the prefix itself is not human-readable.
In this library, time_offset is added to epoch before bucketing. That is why +21600 (not -21600) gives a 03:00 KST boundary for daily buckets.
Example with custom options:
execute FeistelCipher.up_for_v1_trigger(
"public", "posts", "seq", "id",
time_bits: 8,
time_bucket: 86400,
time_offset: 21600,
data_bits: 32,
key: 123456789,
rounds: 8,
functions_prefix: "crypto"
)Example without time prefix:
execute FeistelCipher.up_for_v1_trigger(
"public", "posts", "seq", "id",
time_bits: 0
)Advanced Usage
Column Rename
When renaming columns that have triggers, drop and recreate the trigger:
defmodule MyApp.Repo.Migrations.RenamePostsColumns do
use Ecto.Migration
def change do
# 1. Drop the old trigger
execute FeistelCipher.down_for_v1_trigger("public", "posts", "seq", "id")
# 2. Rename columns
rename table(:posts), :seq, to: :sequence
rename table(:posts), :id, to: :external_id
# 3. Recreate trigger with SAME encryption parameters
# IMPORTANT: Generate key using OLD column names (seq, id)
old_key = FeistelCipher.generate_key("public", "posts", "seq", "id")
execute FeistelCipher.up_for_v1_trigger("public", "posts", "sequence", "external_id",
time_bits: 15, # Must match original
time_bucket: 86400, # Must match original
data_bits: 38, # Must match original
key: old_key, # Key from OLD column names
rounds: 16, # Must match original
functions_prefix: "public" # Must match original
)
end
endâ ïļ Critical: When recreating triggers, ALL encryption parameters (time_bits, time_bucket, data_bits, key, rounds, functions_prefix) MUST match the original values. Otherwise:
- Updates will fail with exceptions
- 1:1 mapping breaks (new inserts may produce duplicate encrypted values)
â ïļ Warning: Dropping a trigger removes encryption for that column pair. Only use this when intentionally removing or recreating the trigger.
Alternative: Display-Only IDs
If you prefer to keep your sequential id as the primary key, you can use Feistel cipher for display-only columns. This approach is similar to using Hashids or other ID obfuscation libraries, but with database-native encryption.
# Migration
create table(:posts) do
add :disp_id, :bigint # Encrypted, for public APIs
add :title, :string
end
create unique_index(:posts, [:disp_id])
execute FeistelCipher.up_for_v1_trigger("public", "posts", "id", "disp_id",
time_bucket: 86400
)
# Schema
defmodule MyApp.Post do
use Ecto.Schema
# Hide internal id in API responses
@derive {Jason.Encoder, except: [:id]}
schema "posts" do
field :disp_id, :id, read_after_writes: true
field :title, :string
end
end
Then only expose disp_id in your APIs while keeping id internal.
Advantages over Hashids: Database-native (no encoding/decoding).
Performance
Encrypting 100,000 sequential values:
| Rounds | Total Time | Per Encryption |
|---|---|---|
| 1 | 180 ms | ~1.8Ξs |
| 2 | 285 ms | ~2.8Ξs |
| 4 | 475 ms | ~4.7Ξs |
| 8 | 824 ms | ~8.2Ξs |
| 16 | 1709 ms | ~17.1Ξs |
| 32 | 3171 ms | ~31.7Ξs |
Default is 16 rounds - provides good security/performance balance with cryptographic HMAC-SHA256. The overhead per INSERT/UPDATE is negligible for most applications.
Benchmark Environment
- CPU: Apple M1 Pro (10 cores)
- Database: PostgreSQL (local)
- OS: macOS
- Elixir: 1.19.4 / OTP 28
Running Benchmarks
MIX_ENV=test mix run benchmark/rounds_benchmark.exsPrerequisites:
-
Local PostgreSQL reachable at the
config/test.exssettings (username: postgres,password: postgres,database: feistel_cipher_test) - Database/user created before running the benchmark command
The benchmark encrypts 100,000 sequential values (1 to 100,000) using a SQL batch function to minimize overhead and measure pure encryption performance.
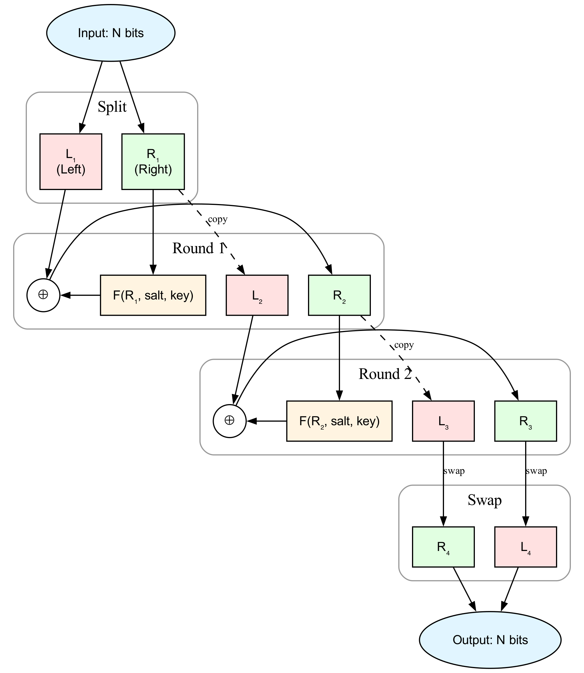
How It Works
The Feistel cipher is a symmetric structure used in the construction of block ciphers. This library implements a configurable Feistel network that transforms sequential integers into non-sequential encrypted integers with one-to-one mapping.
Note: The diagram above illustrates a 2-round Feistel cipher for simplicity. By default, this library uses 16 rounds for better security. The number of rounds is configurable (see Trigger Options).
Self-Inverse Property
The Feistel cipher is self-inverse: applying the same function twice returns the original value. This means encryption and decryption use the exact same algorithm.
Mathematical Proof:
Let's denote the input as $(L_1, R_1)$ and the round function as $F(x)$.
First application (Encryption):
$$ \begin{aligned} L_2 &= R_1, & R_2 &= L_1 \oplus F(R_1) \ L_3 &= R_2, & R_3 &= L_2 \oplus F(R_2) \ \text{Output} &= (R_3, L_3) \end{aligned} $$
Second application (Decryption) - Starting with $(R_3, L_3)$:
$$ \begin{aligned} L_2' &= L_3, & R_2' &= R_3 \oplus F(L_3) \ &= L_3, & &= R_3 \oplus F(R_2) \ &= L_3, & &= (L_2 \oplus F(R_2)) \oplus F(R_2) \ &= L_3, & &= L_2 = R_1 \quad \text{(XOR cancellation)} \ \ L_3' &= R_2' = R_1, & R_3' &= L_2' \oplus F(R_2') \ &= R_1, & &= L_3 \oplus F(R_1) \ &= R_1, & &= R_2 \oplus F(R_1) \ &= R_1, & &= (L_1 \oplus F(R_1)) \oplus F(R_1) \ &= R_1, & &= L_1 \quad \text{(XOR cancellation)} \ \ \text{Output} &= (R_3', L_3') = (L_1, R_1) \quad \checkmark \end{aligned} $$
Key Insight: The XOR operation's property $a \oplus b \oplus b = a$ ensures that each transformation is reversed when applied twice.
Database Implementation:
In the database trigger implementation, this means:
-- Encryption: seq â data part of id
data_component = feistel_cipher_v1(seq, data_bits, key, rounds)
-- Decryption: data part of id â seq (using the same function!)
seq = feistel_cipher_v1(data_component, data_bits, key, rounds)Key Properties
- Deterministic: Same input always produces same output
- Non-sequential: Sequential inputs produce seemingly random outputs
- Collision-free: One-to-one mapping within the bit range
License
MIT